关于开展2018 年度江苏省“最具成长性高科技企业”评选活动的通知
各有关单位:
为贯彻落实省委高质量发展要求和“两聚 一高“ 战略部署,促进科技资源和金融资源有效结合,进一步引导金融机构支持科技型企业, 推动我省战略性新兴产业发展,江苏省生产力促进协会、江苏省生产力促进中心、江苏银行、南京银行、中国农业银行江苏省分行、中国银行江苏省分行、中 国建设银行江苏省分行共同举办2018 年度江苏省“最具成长性高科技企业”评选活动,具体情况通知如下 :
支持政策
从报名企业中择优评出100家创新实力强、成长性高的科技型企业,给予以下支持政策 :
1、授予2018年度江苏省“最具成长性高科技企业”称号;
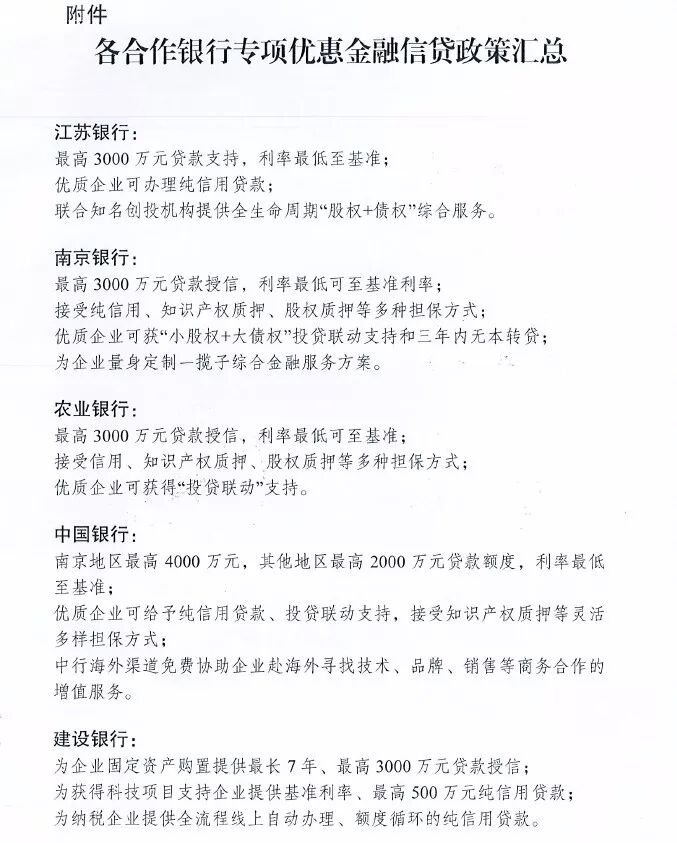
2、融资服务。报名企业有机会获得银行最高4000万元信贷额度 、投贷联动等优惠金融政策 。具体专属优惠贷款服务详见附件。
参与企业条件
参与企业须为创新能力强、具有较高成长性的科技型中小微企业,具体条件包括:
1、企业近三年内获得国家高新技术企业认定,或巳进入省高新技术企业培育库;
2、企业上年度销售收入在2亿元人民币以下,且不低于1000万元,资产负债率不超过70% , 具有较高成长性;
3、企业经营规范,社会信誉良好,无不良记录;
4、参与过2017年度“最具成长性高科技企业”评选活动和 2018年度“最具发展潜力科技人才创业企业”评选活动的企业,此次不再受理 。
报名方式
企业登录“科技企业融资服务系统”进行报名。
(网址 : http://skd.jspc.org.cn:9900/lu yan/a/login )。
为提高融资对接成功率,请报名企业在系统详细填写企业信息,并上传相关附件佐证材料。
报名时间
报名截止日期为 2018 年 8 月 20 日。
咨询电话
江苏省生产力促进中心: 025-85485915, 85485895。
评选安排
报名截止后,将组织专家对报名企业进行技术评审和答辩考察评审,了解企业技术创新、成长性和发展前景等情况。根据技术和答辩考察的综合评分, 评选出100家“ 最具成长性高科技企业”。
评选时间:2018 年 9 月至 10 月。
